School
General Assembly
General Assembly
DrinkIn was my graduation project at the school General Assembly that I did as part of my course on UX. We were given total freedom for this brief.
I’ve always been interested in the way the gig economy is shaping the way we interact with the world. This is the reason why I wanted to create something in the vein of UBER or similar apps that are helping to make our lives more simple. That is how I envisioned DrinkIn, an app that allows you to buy all the essentials to throw a cheap party in a few steps.
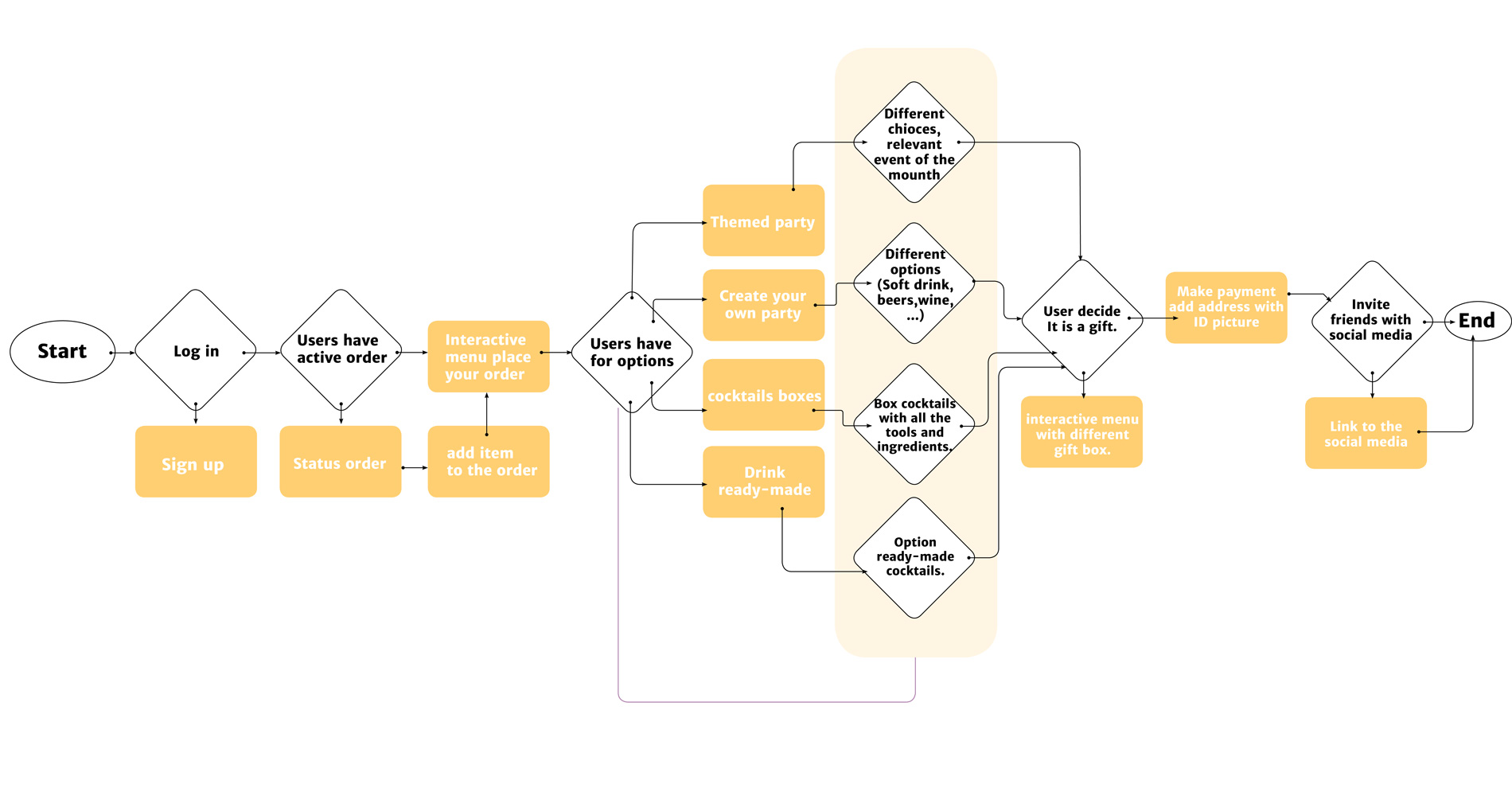
As the designer, my task included wireframing, user interface design, and interactive prototyping

a better way to organize a cheap and quick house party because they want to spend their spare time having fun with their friends.
Users are young professionals between 25-50.
Users can order drinks and party supplies delivered to their door.
Efficient app wherever and whenever they want.
with efficient delivery service drinks Users have the comfort to invite their friend and colleague at home.
Identify the habits for busy people after work, where they prefer to spend their spare time and what they prefer to do.
Home bartending is becoming more popular. There are so many apps where you can find so many different cocktails recipes, and you can find also alcohol delivery service.
The User flow helped me to visualise for the first time the drink-in app. I started to draw a few screen and after I used Marvel to test my prototype.



